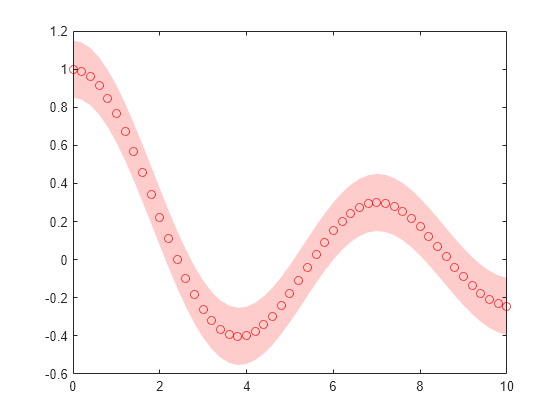
Gráfica de líneas con límites de confianza
Cree una gráfica con límites de confianza con la función fill para representar los límites de confianza y la función plot para representar los puntos de datos. Utilice la sintaxis de notación de puntos object.PropertyName para personalizar el aspecto de la gráfica.
x = 0:0.2:10; y = besselj(0, x); xconf = [x x(end:-1:1)] ; yconf = [y+0.15 y(end:-1:1)-0.15]; figure p = fill(xconf,yconf,'red'); p.FaceColor = [1 0.8 0.8]; p.EdgeColor = 'none'; hold on plot(x,y,'ro') hold off
