Battery Power Estimator
Calculate maximum charging and discharging power of battery pack over time horizon
Since R2024b
Libraries:
Simscape /
Battery /
BMS /
Estimators
Description
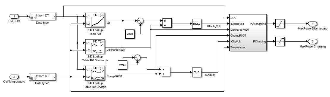
The Battery Power Estimator block calculates the maximum charging and discharging power capabilities of a battery pack across a specified time horizon. This block adheres to the sign convention where the current and power are positive values during the battery charging process.
This diagram shows the structure of the block:

Equations
To estimate the maximum charging and discharging power capabilities of a battery pack, the Battery Power Estimator block uses the hybrid pulse power characterization (HPPC) method [1].

To calculate the discharging and charging currents, the block uses these equations,
where:
V0(SOC,T)is the open-circuit voltage.vminandvmaxare the minimum and maximum cell voltages.RdischgDtandRchgDtare the discharging and charging resistances over a pulse ofΔtseconds.idischg,volt,nandichg,volt,nare the discharging and charging currents for thenth cell based on the voltage constraints.
For a constant current in, the state-of-charge
(SOC) relationship is
where:
Q is the capacity in ampere-hour.
SOCn is the state of charge of the nth cell.
η is the efficiency factor, with η = 1 for discharging and η ≤
1for charging.
Minimum and a maximum permissible values limit the state of charge for all cells in the pack such that
The block then computes the current limits based on the SOC:
To calculate the discharging and charging currents of the entire battery pack, the block uses these equations:
Finally, the block calculates the charging and discharging power limits
for a prediction horizon Δt:
where Np is the number of parallel modules and Ns is the number of series modules.
Assumptions and Limitations
During the battery charging process, the current and power are positive values.
Examples
Ports
Input
Output
Parameters
References
[1] Plett, Gregory L. Battery Management Systems. Volume II, Equivalent-Circuit Methods. Norwood, MA: Artech House, 2015.

