Esta página es para la versión anterior. La página correspondiente en inglés ha sido eliminada en la versión actual.
Convertidor Buck-Boost
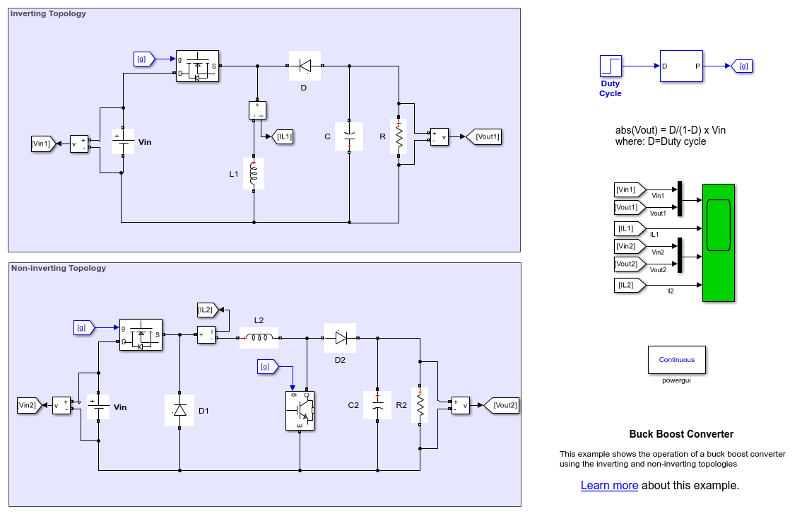
Este ejemplo muestra el funcionamiento de convertidores Buck-Boost con topologías de inversión y sin inversión.

Descripción
El convertidor Buck-Boost es un convertidor de CC/CC con una magnitud de tensión de salida mayor o menor que la magnitud de tensión de entrada. Es similar a un convertidor de transferencia inversa en el que se utiliza un inductor en lugar de un transformador. La función de transferencia teórica del convertidor Buck-Boost es:
![]()
donde
es el ciclo de trabajo.
La topología de inversión de Buck-Boost genera una tensión de salida con polaridad opuesta a la de la tensión de entrada. La tensión de salida está determinada por el ciclo de trabajo del transistor MOSFET.
La topología sin inversión, también denominada topología de cuatro conmutadores, genera una tensión de salida con la misma polaridad que la tensión de entrada. En el modo Buck, la tensión de salida está determinada por el funcionamiento del MOSFET y el diodo D1. En el modo Boost, la tensión de salida está determinada por el funcionamiento del IGBT y el diodo D2.