cosh
Coseno hiperbólico
Sintaxis
Descripción
Ejemplos
Cree un vector y calcule el coseno hiperbólico de cada valor.
X = [0 pi 2*pi 3*pi]; Y = cosh(X)
Y = 1×4
103 ×
0.0010 0.0116 0.2677 6.1958
Represente la función de coseno hiperbólico sobre el dominio
x = -5:0.01:5;
y = cosh(x);
plot(x,y)
grid on
El coseno hiperbólico satisface la identidad . En otras palabras, es la media de y . Compruébelo representando las funciones.
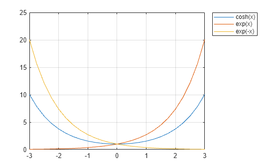
Cree un vector de valores entre -3 y 3 con un paso de 0.25. Calcule y represente los valores de cosh(x), exp(x) y exp(-x). Como era de esperar, la curva para cosh(x) se encuentra entre las dos curvas exponenciales.
x = -3:0.25:3; y1 = cosh(x); y2 = exp(x); y3 = exp(-x); plot(x,y1,x,y2,x,y3) grid on legend('cosh(x)','exp(x)','exp(-x)','Location','bestoutside')

Argumentos de entrada
Ángulos de entrada en radianes, especificados como escalar, vector, matriz, arreglo multidimensional, tabla u horario.
Tipos de datos: single | double | table | timetable
Soporte de números complejos: Sí
Más acerca de
El coseno hiperbólico de un ángulo x se puede expresar en términos de funciones exponenciales como
En términos de la función de coseno tradicional con un argumento complejo, la identidad es
Capacidades ampliadas
La función cosh es totalmente compatible con los arreglos altos. Para obtener más información, consulte Arreglos altos.
Generación de código C/C++
Genere código C y C++ mediante MATLAB® Coder™.
Generación de código de GPU
Genere código CUDA® para GPU NVIDIA® mediante GPU Coder™.
La función cosh es totalmente compatible con entornos basados en subprocesos. Para obtener más información, consulte Ejecutar funciones de MATLAB en entornos basados en subprocesos.
La función cosh es totalmente compatible con los arreglos de GPU. Para ejecutar la función en una GPU, especifique los datos de entrada como un gpuArray (Parallel Computing Toolbox). Para obtener más información, consulte Run MATLAB Functions on a GPU (Parallel Computing Toolbox).
La función cosh es totalmente compatible con los arreglos distribuidos. Para obtener más información, consulte Run MATLAB Functions with Distributed Arrays (Parallel Computing Toolbox).
Historial de versiones
Introducido antes de R2006aLa función cosh puede realizar cálculos sobre todas las variables de una tabla u horario sin indexar para acceder a dichas variables. Todas las variables deben tener tipos de datos que admitan el cálculo. Para obtener más información, consulte Direct Calculations on Tables and Timetables.
MATLAB Command
You clicked a link that corresponds to this MATLAB command:
Run the command by entering it in the MATLAB Command Window. Web browsers do not support MATLAB commands.
Seleccione un país/idioma
Seleccione un país/idioma para obtener contenido traducido, si está disponible, y ver eventos y ofertas de productos y servicios locales. Según su ubicación geográfica, recomendamos que seleccione: .
También puede seleccionar uno de estos países/idiomas:
Cómo obtener el mejor rendimiento
Seleccione China (en idioma chino o inglés) para obtener el mejor rendimiento. Los sitios web de otros países no están optimizados para ser accedidos desde su ubicación geográfica.
América
- América Latina (Español)
- Canada (English)
- United States (English)
Europa
- Belgium (English)
- Denmark (English)
- Deutschland (Deutsch)
- España (Español)
- Finland (English)
- France (Français)
- Ireland (English)
- Italia (Italiano)
- Luxembourg (English)
- Netherlands (English)
- Norway (English)
- Österreich (Deutsch)
- Portugal (English)
- Sweden (English)
- Switzerland
- United Kingdom (English)