rfckt.series
Series connected network
Description
Use the rfckt.series object to create networks of linear RF
objects connected in series that are characterized by the components that make up the
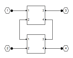
network. The following figure shows a pair of networks in a series
configuration.

Note
circuit
object and add function is recommended over
rfckt.hybrid because the add
function enables you to insert linear and nonlinear elements into a
circuit object to create networks of any topology which
includes a hybrid, an inverse hybrid, a parallel, and a series connected
network. (since R2023b)
Creation
Description
h = rfckt.series returns a series connected network
object whose properties all have their default values.
h = rfckt.series('Ckts',value) returns a series
connected network with elements specified in the name-value pair property
Ckts.
Properties
Object Functions
analyze | Analyze RFCKT object in frequency domain |
calculate | Calculate specified parameters for rfckt objects or rfdata objects |
circle | Draw circles on Smith Chart |
extract | Extract specified network parameters from rfckt object or data object |
listformat | List valid formats for specified circuit object parameter |
listparam | List valid parameters for specified circuit object |
loglog | Plot specified circuit object parameters using log-log scale |
plot | Plot circuit object parameters on X-Y plane |
plotyy | Plot parameters of RF circuit or RF data on xy-plane with two Y-axes |
getop | Display operating conditions |
polar | Plot specified object parameters on polar coordinates |
semilogx | Plot RF circuit object parameters using log scale for x-axis |
semilogy | Plot RF circuit object parameters using log scale for y-axis |
smith | Plot circuit object parameters on Smith Chart |
write | Write RF data from circuit or data object to file |
getz0 | Calculate characteristic impedance of RFCKT transmission line object |
read | Read RF data from file to new or existing circuit or data object |
restore | Restore data to original frequencies |
getop | Display operating conditions |
groupdelay | Group delay of S-parameter object or RF filter object or RF Toolbox circuit object |
Examples
Algorithms
The analyze method computes the S-parameters of the
AnalyzedResult property using the data stored in the
Ckts property as follows:
The
analyzemethod first calculates the impedance matrix of the series connected network. It starts by converting each component network's parameters to an impedance matrix. The following figure shows a series connected network consisting of two 2-port networks, each represented by its impedance matrix.
where
The
analyzemethod then calculates the impedance matrix for the series network by calculating the sum of the individual impedances. The following equation illustrates the calculations for two 2-port circuits.Finally,
analyzeconverts the impedance matrix of the series network to S-parameters at the frequencies specified in the analyze input argumentfreq.
References
[1] Ludwig, Reinhold and Pavel Bretchko, RF Circuit Design: Theory and Applications, Prentice-Hall, 2000.
Version History
Introduced in R2009a
See Also
rfckt.amplifier | rfckt.cascade | rfckt.coaxial | rfckt.cpw | rfckt.datafile | rfckt.delay | rfckt.hybrid | rfckt.hybridg | rfckt.mixer | rfckt.microstrip | rfckt.passive | rfckt.parallel | rfckt.parallelplate | rfckt.rlcgline | rfckt.seriesrlc | rfckt.shuntrlc | rfckt.twowire | rfckt.txline