yline
Línea horizontal con valor y constante
Sintaxis
Descripción
yline( crea una línea horizontal en una o más coordenadas y en los ejes actuales. Por ejemplo, y)yline(2) crea una línea en y=2.
yline(___, especifica las propiedades constantes de las líneas con uno o más argumentos de par nombre-valor. Para obtener una lista de las propiedades, consulte ConstantLine Properties. Especifique los pares nombre-valor tras el resto de argumentos de entrada.Name,Value)
yl = yline(___) devuelve un objeto de ConstantLine o un arreglo de objetos de ConstantLine. Utilice yl para modificar o consultar las propiedades de la línea después de crearla.
Ejemplos
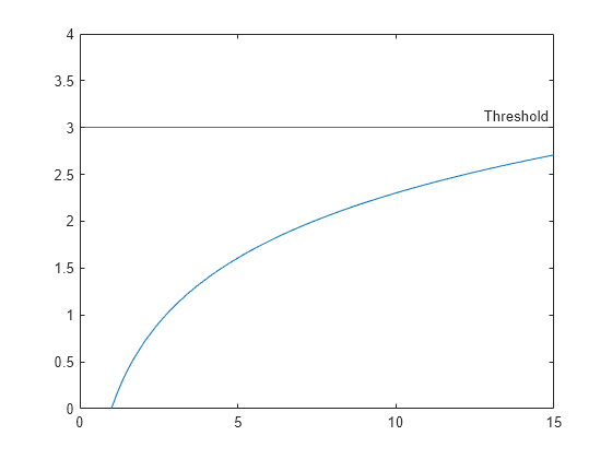
Para crear una línea con una etiqueta, también debe especificar el estilo de línea. El estilo de línea predeterminado es una línea continua, '-'.
fplot(@(x) log(x)); xlim([0 15]); ylim([0 4]); yline(3,'-','Threshold');

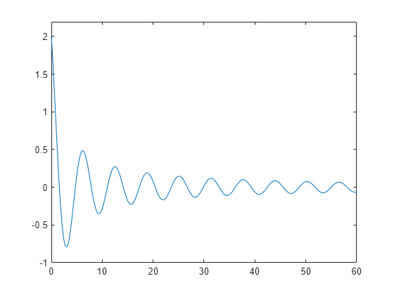
Defina un conjunto de vectores x e y y represéntelos. A continuación, rellene el eje y con espacio extra por encima y por debajo de los valores representados máximos y mínimos.
x = 0:0.1:60;
y = 4.*cos(x)./(x+2);
plot(x,y)
ylim padded
Busque los valores máximos y mínimos de y. Cree líneas horizontales en esas ubicaciones con las etiquetas 'Max' y 'Min'.
ymax = max(y); ymin = min(y); yline([ymax ymin],'--',{'Max','Min'})

Cree una línea horizontal discontinua con una etiqueta y un ancho de línea especificado.
x = -2:0.25:2; [X,Y] = meshgrid(x); Z = X.*exp(-X.^2-Y.^2); contour(X,Y,Z,30) yl = yline(0,'--','y = 0','LineWidth',3);

Cambie la alineación horizontal de la etiqueta y el color de la línea.
yl.LabelHorizontalAlignment = 'center';
yl.Color = [.80 0 .40];
Llame a la función tiledlayout para crear un diseño de gráfica en mosaico de 1 por 2. Llame a la función nexttile para crear los objetos de ejes ax1 y ax2. Después, represente en cada uno de los ejes. Añada una línea horizontal a la primera gráfica pasando ax1 a la función yline.
tiledlayout(1,2) ax1 = nexttile; x = -pi/2:pi/60:pi/2; y1 = tan(sin(x)) + cos(sin(x)); plot(ax1,x,y1) ax2 = nexttile; x = -pi/2:pi/60:pi/2; y2 = tan(cos(x)) + exp(x); plot(ax2,x,y2) yline(ax1,1.0);

Argumentos de entrada
Coordenadas y, especificadas como escalar o vector con valores numéricos, categóricos, de fecha/hora o de duración. El tipo de datos de y debe coincidir con el tipo de datos del eje y.
Ejemplo: yline(10) muestra una línea en y=10.
Ejemplo: yline([13 20 33]) muestra líneas en y=13, y=20 e y=33.
Tipos de datos: single | double | int8 | int16 | int32 | int64 | uint8 | uint16 | uint32 | uint64 | logical | categorical | datetime | duration
Estilo de línea y color, especificado como vector de caracteres o escalar de cadena que contiene caracteres y símbolos. Los caracteres y los símbolos pueden aparecer en cualquier orden. Puede especificar el estilo de línea, el color de línea o ambos. Los símbolos de marcador, como 'o', se ignoran.
Ejemplo: '--g' es una línea verde discontinua.
| Estilo de línea | Descripción | Línea resultante |
|---|---|---|
"-" | Línea continua |
|
"--" | Línea discontinua |
|
":" | Línea de puntos |
|
"-." | Línea de puntos y rayas |
|
| Nombre del color | Nombre corto | Apariencia |
|---|---|---|
'red' | 'r' |
|
'green' | 'g' |
|
'blue' | 'b' |
|
'cyan' | 'c' |
|
'magenta' | 'm' |
|
'yellow' | 'y' |
|
'black' | 'k' |
|
'white' | 'w' |
|
Ejes objetivo, especificados como objeto Axes. Utilice este argumento si desea que yline se represente en ejes distintos de los ejes actuales.
Etiquetas de línea, especificadas como vector de caracteres, arreglo de celdas de vectores de caracteres, arreglo de cadenas o arreglo numérico. Para crear una etiqueta multilínea, utilice un arreglo de cadenas o un arreglo de celdas de vectores de caracteres.
Crear una etiqueta para una línea
Especifique un vector de caracteres o un escalar de cadena para mostrar una línea de texto. Para mostrar varias líneas de texto, especifique un arreglo de celdas de vectores de caracteres o un arreglo de cadenas.
| Presentación | Cómo especificar labels | Ejemplo |
|---|---|---|
| Una línea de texto | Especifique un vector de caracteres o un escalar de cadena. |
yline(12,'-','Sample')
|
| Texto multilínea | Especifique un arreglo de celdas de vectores de caracteres o un arreglo de cadenas. Cada elemento del arreglo es una línea de texto distinta. | yline(12,'-',{'Sample','x=12'})
|
Crear etiquetas para varias líneas
Especifique un vector de caracteres o un escalar de cadena para la misma etiqueta junto a todas las líneas. Especifique un arreglo de celdas de vectores de caracteres o un arreglo de cadenas para mostrar distintas etiquetas para cada línea.
| Presentación | Cómo especificar labels | Ejemplo |
|---|---|---|
| Una etiqueta de texto compartida | Especifique un vector de caracteres o un escalar de cadena. |
yline([13 20 33],'-','Sample')
|
| Etiquetas distintas para cada línea | Especifique un arreglo de celdas de vectores de caracteres o un arreglo de cadenas. Cada elemento del arreglo es una etiqueta para una línea distinta. El número de elementos del arreglo labels debe coincidir con la longitud de x. | label = {'Sample 1','Sample 2','Sample 3'};
yline([13 20 33],'-',label)
|
| Distintas etiquetas con algunas etiquetas multilínea | Cree un arreglo de celdas de vectores de caracteres o un arreglo de cadenas. Utilice la función sprintf para insertar caracteres de línea nueva ('\n') en el texto. | label = {'Sample 1',sprintf('Sample 2\nx=20'),'Sample 3'};
yline([13 20 33],'-',label)
|
Argumentos de par nombre-valor
Especifique pares opcionales de argumentos como Name1=Value1,...,NameN=ValueN, donde Name es el nombre del argumento y Value es el valor correspondiente. Los argumentos nombre-valor deben aparecer después de otros argumentos, pero el orden de los pares no importa.
En las versiones anteriores a R2021a, utilice comas para separar cada nombre y valor, y encierre Name entre comillas.
Ejemplo: yline(3,':','Median Price','LabelHorizontalAlignment','center') especifica la alineación horizontal de la etiqueta como 'center'.
Nota
Las propiedades que se enumeran aquí son solo un subconjunto. Para obtener una lista completa, consulte ConstantLine Properties.
Color de línea, especificado como triplete RGB, código de color hexadecimal, nombre de color o nombre corto.
Para definir un color personalizado, especifique un triplete RGB o un código de color hexadecimal.
Un triplete RGB es un vector fila de tres elementos, cuyos elementos especifican las intensidades de los componentes rojo, verde y azul del color. Las intensidades deben estar en el rango
[0,1], por ejemplo[0.4 0.6 0.7].Un código de color hexadecimal es un escalar de cadena o un vector de caracteres que comienza con el símbolo de almohadilla (
#) seguido de tres o seis dígitos hexadecimales, que pueden oscilar entre0yF. Los valores no distinguen entre mayúsculas y minúsculas. Por lo tanto, los códigos de color"#FF8800","#ff8800","#F80"y"#f80"son equivalentes.
Como alternativa, puede especificar algunos colores frecuentes por su nombre. En esta tabla, se enumeran las opciones de color con su nombre, los tripletes RGB equivalentes y los códigos de color hexadecimales.
| Nombre del color | Nombre corto | Triplete RGB | Código de color hexadecimal | Apariencia |
|---|---|---|---|---|
"red" | "r" | [1 0 0] | "#FF0000" |
|
"green" | "g" | [0 1 0] | "#00FF00" |
|
"blue" | "b" | [0 0 1] | "#0000FF" |
|
"cyan" | "c" | [0 1 1] | "#00FFFF" |
|
"magenta" | "m" | [1 0 1] | "#FF00FF" |
|
"yellow" | "y" | [1 1 0] | "#FFFF00" |
|
"black" | "k" | [0 0 0] | "#000000" |
|
"white" | "w" | [1 1 1] | "#FFFFFF" |
|
"none" | No se aplica | No se aplica | No se aplica | Sin color |
En esta tabla, se enumeran las paletas de colores predeterminados para las gráficas en los temas claro y oscuro.
| Paleta | Colores de la paleta |
|---|---|
Antes de R2025a: La mayoría de las gráficas utilizan estos colores de forma predeterminada. |
|
|
|
Puede obtener los tripletes RGB y los códigos de color hexadecimales de estas paletas usando las funciones orderedcolors y rgb2hex. Por ejemplo, puede obtener los tripletes RGB de la paleta "gem" y convertirlos en códigos de color hexadecimales.
RGB = orderedcolors("gem");
H = rgb2hex(RGB);Antes de R2023b: Obtenga los tripletes RGB usando RGB = get(groot,"FactoryAxesColorOrder").
Antes de R2024a: Obtenga los códigos de color hexadecimales usando H = compose("#%02X%02X%02X",round(RGB*255)).
Ejemplo: 'g'
Ejemplo: [0.6 0.2 0.5]
Ejemplo: '#D2F9A7'
Transparencia de línea, especificada como un escalar en el intervalo [0,1]. Un valor de 1 es opaco y 0 es totalmente transparente. Los valores situados entre 0 y 1 son semitransparentes.
Ancho de línea, especificado como valor positivo en puntos.
Etiqueta de leyenda, especificada como vector de caracteres o escalar de cadena. La leyenda no se muestra hasta que llame al comando legend. Si no especifica el texto, legend establece la etiqueta utilizando la forma 'dataN'.
Alineación horizontal de la etiqueta con respecto a la línea, especificada como una de las opciones de la tabla.
| Opción | Descripción | Ejemplo |
|---|---|---|
'right' | Lado derecho de la línea |
|
'left' | Lado izquierdo de la línea |
|
'center' | Centro de la línea |
|
Alineación vertical de la etiqueta con respecto a la línea, especificada como una de las opciones de la tabla.
| Opción | Descripción | Ejemplo |
|---|---|---|
'top' | Parte superior de la línea |
|
'middle' | Centro de la línea. La etiqueta segmenta la línea |
|
'bottom' | Parte inferior de la línea |
|
Orientación de la etiqueta, especificada como 'aligned' o 'horizontal'. En la tabla se muestran ejemplos.
| Orientación | Descripción | Ejemplo |
|---|---|---|
'aligned' | La etiqueta tiene la misma orientación que la línea especificada. |
|
'horizontal' | La etiqueta es horizontal, independientemente de la orientación de la línea. |
|
Algoritmos
En una vista 3D de los ejes, la línea constante aparece en el plano x-y en el punto intermedio de los límites del eje z. Si los ejes se rotan, la línea constante rota en consecuencia.
Historial de versiones
Introducido en R2018b
MATLAB Command
You clicked a link that corresponds to this MATLAB command:
Run the command by entering it in the MATLAB Command Window. Web browsers do not support MATLAB commands.
Seleccione un país/idioma
Seleccione un país/idioma para obtener contenido traducido, si está disponible, y ver eventos y ofertas de productos y servicios locales. Según su ubicación geográfica, recomendamos que seleccione: .
También puede seleccionar uno de estos países/idiomas:
Cómo obtener el mejor rendimiento
Seleccione China (en idioma chino o inglés) para obtener el mejor rendimiento. Los sitios web de otros países no están optimizados para ser accedidos desde su ubicación geográfica.
América
- América Latina (Español)
- Canada (English)
- United States (English)
Europa
- Belgium (English)
- Denmark (English)
- Deutschland (Deutsch)
- España (Español)
- Finland (English)
- France (Français)
- Ireland (English)
- Italia (Italiano)
- Luxembourg (English)
- Netherlands (English)
- Norway (English)
- Österreich (Deutsch)
- Portugal (English)
- Sweden (English)
- Switzerland
- United Kingdom (English)



























