zscore
Puntuaciones z estandarizadas
Sintaxis
Descripción
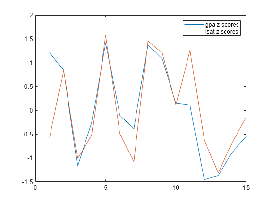
devuelve la puntuación z para cada elemento de Z = zscore(X)X de manera tal que las columnas de X están centradas para obtener una media de 0 y escaladas para obtener una desviación estándar de 1. Z tiene el mismo tamaño que X.
Si
Xes un vector,Zes un vector de puntuaciones z.Si
Xes una matriz,Zes una matriz del mismo tamaño queX, y cada columna deZtiene una media de 0 y una desviación estándar de 1.En los arreglos multidimensionales, las puntuaciones z de
Zse calculan a lo largo de la primera dimensión no singular deX.
escala Z = zscore(X,flag)X usando la desviación estándar indicada por flag.
Si
flages 0 (valor predeterminado),zscoreescalaXusando la desviación estándar de la muestra, con n - 1 en el denominador de la fórmula de la desviación estándar.zscore(X,0)es igual quezscore(X).Si
flages 1,zscoreescalaXusando la desviación estándar de la población, con n en el denominador de la fórmula de la desviación estándar.
Ejemplos
Argumentos de entrada
Argumentos de salida
Más acerca de
Algoritmos
zscore devuelve NaN para cualquier muestra que contenga NaN.
zscore devuelve 0 para cualquier muestra que sea constante (todos los valores son los mismos). Por ejemplo, si X es un vector del mismo valor numérico, Z es un vector de 0.
Capacidades ampliadas
Historial de versiones
Introducido antes de R2006a


