LTE Tutorial

What Is an LTE Tutorial?

To develop products that conform to the LTE and LTE-Advanced standards, it’s important to understand the structure of LTE signals, physical layer algorithms such as OFDM and spatial multiplexing, and strategies for simulating and testing your product design.

LTE tutorial videos, articles, and code examples introduce key LTE concepts and effective techniques and workflows for LTE physical layer development including:

  • Waveform generation
  • End-to-end simulation and conformance testing
  • Design verification
  • Signal analysis
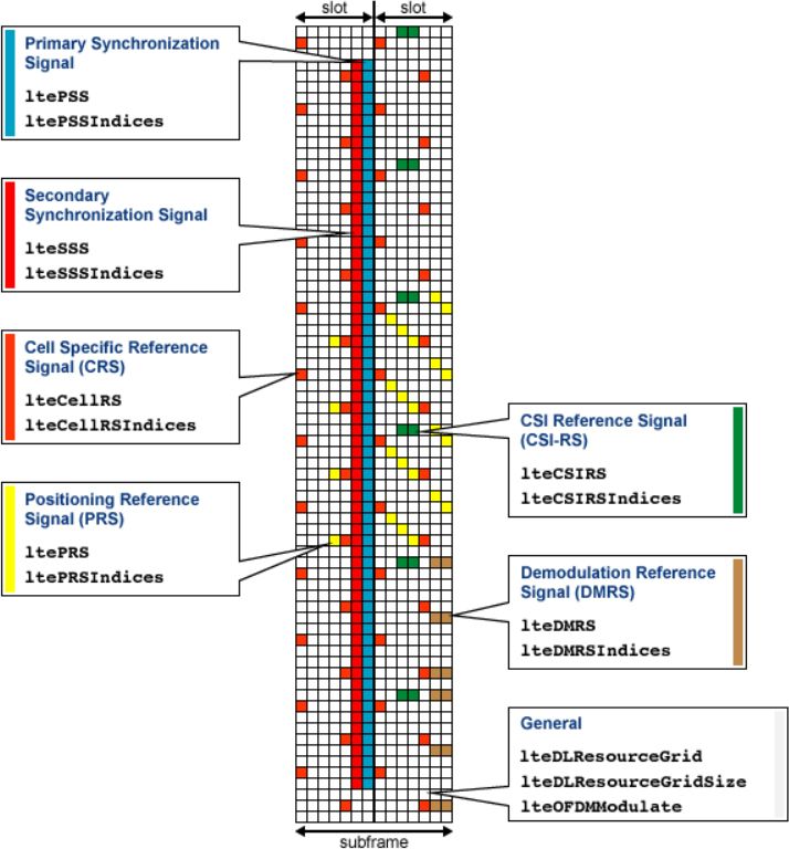
Frame structure of the LTE resource grid.

Frame structure of the LTE resource grid.

 

For more information, see LTE Toolbox™.


See also: software-defined radio, Phased Array System Toolbox, Antenna Toolbox, RF Toolbox, RF Blockset, OFDM, massive MIMO, channel model, wireless transceiver, Easy Wireless Waveform Generation with MATLAB