lsim
Calcular datos de simulación de respuesta en el tiempo de un sistema dinámico para entradas arbitrarias
Sintaxis
Descripción
Datos de respuesta
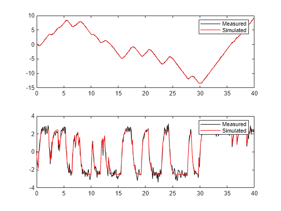
devuelve la respuesta del sistema y = lsim(sys,u,t)y a la entrada u, muestreada en los mismos tiempos t que la entrada. En sistemas con una única salida, y es un vector de la misma longitud que t. En sistemas de varias salidas, y es un arreglo que tiene tantas filas como muestras de tiempo y tantas columnas como salidas en sys.
Método de interpolación de entradas
Captura de estado de POD
Desde R2024b
[ realiza la descomposición ortogonal propia (POD) de las capturas instantáneas de estados para un modelo de espacio de estados LTI y,tOut,x,~,xPODOut] = lsim(___,xPODIn)sys. En este caso, xPOD es un objeto incrementalPOD. Puede iniciar un nuevo análisis de POD o añadirlo a resultados de POD anteriores. Consulte incrementalPOD (Control System Toolbox) y reducespec (Control System Toolbox) para ver ejemplos y aplicaciones de reducción de modelo.
Gráficas de respuesta
lsim(___) representa la respuesta en el tiempo simulada del sys al historial de entradas (u,t) para todas las combinaciones de argumentos de entrada anteriores, excepto la captura instantánea de estado de POD. La gráfica utiliza opciones de representación predeterminadas. Para ver más opciones de personalización de gráficas, utilice lsimplot.
Para representar respuestas para varios sistemas dinámicos en la misma gráfica, puede especificar
syscomo lista de modelos separada por comas. Por ejemplo,lsim(sys1,sys2,sys3,u,t)representa las respuestas para tres modelos en la misma gráfica.Para especificar un color, un estilo de línea y un marcador para cada sistema de la gráfica, especifique un valor
LineSpecpara cada sistema. Por ejemplo,lsim(sys1,LineSpec1,sys2,LineSpec2,u,t)representa dos modelos y especifica su estilo de gráfica. Para obtener más información sobre cómo especificar un valorLineSpec, consultelsimplot.
Linear Simulation Tool
lsim( abre Linear Simulation Tool para simular sys)sys. Para más información sobre el uso de esta herramienta para el análisis lineal, consulte Working with the Linear Simulation Tool.
Ejemplos
Argumentos de entrada
Argumentos de salida
Sugerencias
Cuando necesite opciones de personalización de gráficas adicionales, utilice en su lugar
lsimplot.Las gráficas creadas con
lsimno admiten títulos ni etiquetas multilínea especificados como arreglos de cadenas o arreglos de celdas de vectores de caracteres. Para especificar títulos y etiquetas multilínea, utilice una cadena única con un carácternewline.lsim(sys,u,t) title("first line" + newline + "second line");
Algoritmos
En una función de transferencia en tiempo discreto,
lsim filtra la entrada en función de la recursión asociada con esta función de transferencia:
En el caso de modelos zpk en tiempo discreto, lsim filtra la entrada a través de una serie de secciones de primer y segundo orden. Este enfoque evita que se formen numerador y denominador polinomiales, que pueden provocar inestabilidad numérica para modelos de órdenes superiores.
En el caso de modelos de espacio de estados en tiempo discreto, lsim propaga las ecuaciones en espacio de estados en tiempo discreto
En el caso de sistemas en tiempo continuo, lsim discretiza, en primer lugar, el sistema con c2d y, a continuación, propaga las ecuaciones en espacio de estados en tiempo discreto resultantes. A menos que especifique lo contrario con el argumento de entrada method, lsim utiliza el método de discretización de retención de primer orden cuando la señal de entrada es suave, y de retención de orden cero cuando la señal de entrada es discontinua, como en el caso de pulsos u ondas cuadradas. El tiempo de muestreo para la discretización es el espaciamiento dT entre las muestras de tiempo proporcionado en t.
Para modelos dispersos en tiempo continuo, así como LTV y LPV, lsim usa solvers de paso fijo basados en los métodos trbdf o hht (consulte la propiedad SolverOptions de los modelos sparss y mechss).















