Crear una gráfica de líneas con marcadores
Añadir marcadores a una gráfica de líneas puede resultar una forma útil de distinguir varias líneas o de resaltar puntos de datos específicos. Añada marcadores de una de las siguientes formas:
Incluya un símbolo de marcador en el argumento de entrada de especificación de línea, como
plot(x,y,'-s').Especifique la propiedad
Markercomo un par de nombre-valor, comoplot(x,y,'Marker','s').
Para obtener una lista de opciones de marcadores, consulte Símbolos de marcador compatibles.
Añadir marcadores a una gráfica de líneas
Cree una gráfica de líneas. Muestre un marcador en cada punto de datos incluyendo el argumento de entrada de especificación de línea cuando llame a la función plot. Por ejemplo, utilice '-o' para una línea continua con marcadores circulares.
x = linspace(0,10,100);
y = exp(x/10).*sin(4*x);
plot(x,y,'-o')
Si especifica un símbolo de marcador y no especifica un estilo de línea, plot muestra solo los marcadores sin líneas que los conecten.
plot(x,y,'o')
También puede añadir marcadores a una línea estableciendo la propiedad Marker como un par nombre-valor. Por ejemplo, plot(x,y,'Marker','o') traza una línea con marcadores circulares.
Especificar el color y el tamaño del marcador
Cree una gráfica de líneas con marcadores. Personalice los marcadores estableciendo estas propiedades utilizando argumentos de par nombre-valor con la función plot:
MarkerSize: tamaño del marcador, especificado como valor positivo.MarkerEdgeColor: color de contorno de la línea, especificado como el nombre del color o en un triplete RGB.MarkerFaceColor: color interior de la línea, especificado como el nombre del color o en un triplete RGB.
Especifique los colores mediante un vector de caracteres del nombre de un color, como 'red' o un triplete RGB como [0.4 0.6 0.7]. Un triplete RGB es un vector fila de tres elementos, cuyos elementos especifican las intensidades de los componentes rojo, verde y azul del color. Las intensidades deben estar en el rango [0,1].
x = linspace(0,10,50); y = sin(x); plot(x,y,'-s','MarkerSize',10,... 'MarkerEdgeColor','red',... 'MarkerFaceColor',[1 .6 .6])

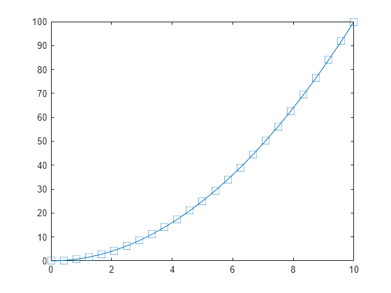
Ubicación del control de los marcadores en la línea
Cree una gráfica de líneas con 1.000 puntos de datos, añada marcadores de asterisco y controle las posiciones del marcador mediante la propiedad MarkerIndices. Establezca la propiedad en los índices de los puntos de datos donde desee mostrar los marcadores. Muestre un marcador cada diez puntos de datos, comenzando por el primer punto de datos.
x = linspace(0,10,1000); y = exp(x/10).*sin(4*x); plot(x,y,'-*','MarkerIndices',1:10:length(y))

Muestre marcadores en los puntos de datos máximo y mínimo
Cree un vector de datos aleatorios y encuentre el índice de los valores máximo y mínimo. A continuación, cree una gráfica de líneas de los datos. Muestre los marcadores rojos en los valores de datos mínimo y máximo estableciendo la propiedad MarkerIndices en un vector de los valores de índice.
x = 1:100; y = rand(100,1); idxmin = find(y == max(y)); idxmax = find(y == min(y)); plot(x,y,'-p','MarkerIndices',[idxmin idxmax],... 'MarkerFaceColor','red',... 'MarkerSize',15)

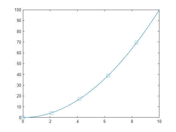
Vuelva a las posiciones de marcadores predeterminadas
Modifique las posiciones de los marcadores; a continuación, vuelva a las posiciones predeterminadas.
Cree una gráfica de líneas y muestre marcadores grandes y cuadrados cada cinco puntos de datos. Asigne el objeto de la línea de la gráfica a la variable p de forma que pueda acceder a sus propiedades después de su creación.
x = linspace(0,10,25);
y = x.^2;
p = plot(x,y,'-s');
p.MarkerSize = 10;
p.MarkerIndices = 1:5:length(y);
Vuelva a establecer la propiedad MarkerIndices en el valor predeterminado, un vector de todos los valores de índice desde 1 hasta el número de puntos de datos.
p.MarkerIndices = 1:length(y);

Símbolos de marcador compatibles
| Marcador | Descripción | Marcador resultante |
|---|---|---|
"o" | Círculo |
|
"+" | Signo más |
|
"*" | Asterisco |
|
"." | Punto |
|
"x" | Cruz |
|
"_" | Línea horizontal |
|
"|" | Línea vertical |
|
"square" | Cuadrado |
|
"diamond" | Rombo |
|
"^" | Triángulo hacia arriba |
|
"v" | Triángulo hacia abajo |
|
">" | Triángulo hacia la derecha |
|
"<" | Triángulo hacia la izquierda |
|
"pentagram" | Pentagrama |
|
"hexagram" | Hexagrama |
|
"none" | Sin marcadores | No se aplica |
El argumento de entrada de especificación de línea no es compatible con las opciones de marcador de más de un carácter. Utilice la alternativa de un carácter o establezca la propiedad Marker.














