Quiver Properties
Quiver chart appearance and behavior
Quiver properties control the appearance and
behavior of a Quiver object. By changing property
values, you can modify certain aspects of the quiver chart. Use dot notation to query
and set properties.
q = quiver(1:10,1:10); q.Color = 'red';
Arrows
Arrow alignment with respect to the data points, specified as one of the options from this table. The pictures in the table show the data point markers for illustration purposes. By default, the markers do not display.
| Alignment Value | Description | Appearance |
|---|---|---|
| The tails of the arrows are positioned at the data points. |
|
| The shafts of the arrows are centered at the data points. |
|
| The arrow heads are positioned at the data points. |
|
Arrowhead display, specified as 'on' or 'off', or as numeric or logical 1 (true) or 0 (false). A value of 'on' is equivalent to true, and 'off' is equivalent to false. Thus, you can use the value of this property as a logical value. The value is stored as an on/off logical value of type matlab.lang.OnOffSwitchState.
'on'— Display the vectors with arrowheads.'off'— Display the vectors without arrowheads.
Maximum size of arrowhead, specified as a scalar value in units relative to the length of the arrow.
Example: 0.1
Data Types: single | double | int8 | int16 | int32 | int64 | uint8 | uint16 | uint32 | uint64
Since R2024a
This property is read-only.
Arrow scale factor, returned as a scalar. MATLAB® uses this value to scale the arrows in the plot. If the
AutoScale property is "off", the
value of this property is 1.
The ScaleFactor property is useful for maintaining
the scale between the arrows and other graphics objects in the axes. For
example, you can position markers at the heads of the arrows.
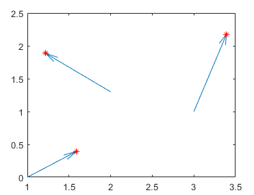
% Plot three arrows x = [1 2 3]; y = [0 1.3 1]; u = [1.5 -2 1]; v = [1 1.5 3]; q = quiver(x,y,u,v); hold on % Place markers at the tips of the arrows xp = x + q.ScaleFactor*u; yp = y + q.ScaleFactor*v; scatter(xp,yp,"*r")

Difference Between ScaleFactor and AutoScaleFactor
Quiver objects have two properties that determine the lengths of the
arrows: ScaleFactor and
AutoScaleFactor. You can set the
AutoScaleFactor value, but it affects the arrow
lengths only if the AutoScale property is set to
"on". By contrast, the
ScaleFactor is a read-only value.
| Property | Role in Determining Arrow Lengths |
|---|---|
| If the Setting the
|
| Regardless of the automatic scaling and the
value of the |
Automatic scale factor, specified as a scalar. The automatic scale factor is a
multiplier that adjusts the magnitudes of the arrows if the
AutoScale property is "on". For example, a
value of 2 doubles the length of the arrows, and a value of
0.5 halves the length of the arrows.
Note
This property has no effect if the
AutoScaleproperty is set to"off".Adjusting the
AutoScaleFactorproperty updates theScaleFactorproperty.
Use the automatic scale factor to adjust arrow length, specified as
'on' or 'off', or as numeric or logical
1 (true) or 0
(false). A value of 'on' is equivalent to
true, and 'off' is equivalent to
false. Thus, you can use the value of this property as a logical
value. The value is stored as an on/off logical value of type matlab.lang.OnOffSwitchState.
'on'— Use theAutoScaleFactorvalue as a secondary multiplier to scale the arrow lengths to fit within the grid-defined coordinate data and scale arrows so that they do not overlap.'off'— Do not scale the arrow lengths.
Sharp vertical and horizontal lines, specified as 'on' or
'off', or as numeric or logical 1
(true) or 0 (false). A
value of 'on' is equivalent to true, and 'off' is
equivalent to false. Thus, you can use the value of this property as
a logical value. The value is stored as an on/off logical value of type matlab.lang.OnOffSwitchState.
| Value | Description | Appearance |
|---|---|---|
'on' | Sharpen vertical and horizontal lines to eliminate an uneven appearance. |
|
'off' | Do not sharpen vertical or horizontal lines. The lines might appear uneven in thickness or color. |
|
Color and Styling
Arrow color, specified as a three-element RGB triplet, a hexadecimal color code, a color name, or a short name.
For a custom color, specify an RGB triplet or a hexadecimal color code.
An RGB triplet is a three-element row vector whose elements specify the intensities of the red, green, and blue components of the color. The intensities must be in the range
[0,1], for example,[0.4 0.6 0.7].A hexadecimal color code is a string scalar or character vector that starts with a hash symbol (
#) followed by three or six hexadecimal digits, which can range from0toF. The values are not case sensitive. Therefore, the color codes"#FF8800","#ff8800","#F80", and"#f80"are equivalent.
Alternatively, you can specify some common colors by name. This table lists the named color options, the equivalent RGB triplets, and the hexadecimal color codes.
| Color Name | Short Name | RGB Triplet | Hexadecimal Color Code | Appearance |
|---|---|---|---|---|
"red" | "r" | [1 0 0] | "#FF0000" |
|
"green" | "g" | [0 1 0] | "#00FF00" |
|
"blue" | "b" | [0 0 1] | "#0000FF" |
|
"cyan"
| "c" | [0 1 1] | "#00FFFF" |
|
"magenta" | "m" | [1 0 1] | "#FF00FF" |
|
"yellow" | "y" | [1 1 0] | "#FFFF00" |
|
"black" | "k" | [0 0 0] | "#000000" |
|
"white" | "w" | [1 1 1] | "#FFFFFF" |
|
"none" | Not applicable | Not applicable | Not applicable | No color |
This table lists the default color palettes for plots in the light and dark themes.
| Palette | Palette Colors |
|---|---|
Before R2025a: Most plots use these colors by default. |
|
|
|
You can get the RGB triplets and hexadecimal color codes for these palettes using the orderedcolors and rgb2hex functions. For example, get the RGB triplets for the "gem" palette and convert them to hexadecimal color codes.
RGB = orderedcolors("gem");
H = rgb2hex(RGB);Before R2023b: Get the RGB triplets using RGB =
get(groot,"FactoryAxesColorOrder").
Before R2024a: Get the hexadecimal color codes using H =
compose("#%02X%02X%02X",round(RGB*255)).
Example: 'blue'
Example: [0 0 1]
Control how the Color property is set, specified as one of these values:
"auto"— MATLAB controls the value of theColorproperty by using theSeriesIndexproperty of theQuiverobject and theColorOrderproperty of the axes."manual"— You set the value of theColorproperty directly, or indirectly as a function argument when you create theQuiverobject.
If you change the value of the Color property manually,
MATLAB changes the value of the ColorMode property to
"manual".
Style of arrow stem, specified as one of the line styles listed in this table.
| Line Style | Description | Resulting Line |
|---|---|---|
"-" | Solid line |
|
"--" | Dashed line |
|
":" | Dotted line |
|
"-." | Dash-dotted line |
|
"none" | No line | No line |
Control how the LineStyle property is set, specified as one of
these values:
"auto"— MATLAB controls the value of theLineStyleproperty by using theSeriesIndexproperty of theQuiverobject and theLineStyleOrderproperty of the axes."manual"— You set the value of theLineStyleproperty directly, or indirectly as a function argument when you create theQuiverobject.
If you change the value of the LineStyle property manually,
MATLAB changes the value of the LineStyleMode property to
"manual".
Width of arrow lines, specified as a positive value in point units. One point equals
1/72 inch. The default value is 0.5
point.
Series index, specified as a positive whole number or "none". This
property is useful for reassigning the colors, line styles, or markers of
Quiver objects so that they match other objects.
By default, the SeriesIndex property is a number that corresponds
to the order in which the Quiver object was created, starting at
1. MATLAB uses the number to calculate indices for automatically assigning color,
line style, or markers when you call plotting functions. The indices refer to the rows
of the arrays stored in the ColorOrder and
LineStyleOrder properties of the axes. Any objects in the axes
that have the same SeriesIndex number also have the same color (and
line style and markers, if applicable).
A SeriesIndex value of "none" corresponds to a
solid line with a neutral color that does not participate in the indexing scheme.
How Manually Setting Colors, Line Styles, or Markers Overrides SeriesIndex Behavior
To manually control the color, line style, and markers, set the
Color, LineStyle, and
Marker properties of the Quiver
object.
When you manually set these properties of an object, MATLAB disables automatic color, line style, and marker selection for that
object and allows your selection to persist, regardless of the value of the
SeriesIndex property. The ColorMode,
LineStyleMode, and MarkerMode
properties indicate whether the colors, line styles, and markers have been set
manually (by you) or automatically. For each of these mode properties, a value of
"manual" indicates manual selection, and a value of
"auto" indicates automatic selection.
To enable automatic selection again, set the ColorMode,
LineStyleMode, MarkerMode, or all
three properties to "auto", and set the
SeriesIndex property to a positive whole number.
In some cases, MATLAB sets the SeriesIndex property to
0, which also disables automatic selection.
Markers
Marker symbol, specified as one of the values listed in this table. By default, the object does not display markers. Specifying a marker symbol adds markers at each data point or vertex.
| Marker | Description | Resulting Marker |
|---|---|---|
"o" | Circle |
|
"+" | Plus sign |
|
"*" | Asterisk |
|
"." | Point |
|
"x" | Cross |
|
"_" | Horizontal line |
|
"|" | Vertical line |
|
"square" | Square |
|
"diamond" | Diamond |
|
"^" | Upward-pointing triangle |
|
"v" | Downward-pointing triangle |
|
">" | Right-pointing triangle |
|
"<" | Left-pointing triangle |
|
"pentagram" | Pentagram |
|
"hexagram" | Hexagram |
|
"none" | No markers | Not applicable |
Control how the Marker property is set, specified as one of these values:
"auto"— MATLAB controls the value of the object'sMarkerproperty by using theSeriesIndexproperty of theQuiverobject and theLineStyleOrderproperty of the axes."manual"— You set the value of theMarkerproperty directly, or indirectly as a function argument when you create theQuiverobject.
If you change the value of the Marker property manually,
MATLAB changes the value of the MarkerMode property to
"manual".
Marker size, specified as a positive value in points, where 1 point = 1/72 of an inch.
Marker outline color, specified as "auto", an RGB triplet, a
hexadecimal color code, a color name, or a short name. The default value of
"auto" uses the same color as the Color
property.
For a custom color, specify an RGB triplet or a hexadecimal color code.
An RGB triplet is a three-element row vector whose elements specify the intensities of the red, green, and blue components of the color. The intensities must be in the range
[0,1], for example,[0.4 0.6 0.7].A hexadecimal color code is a string scalar or character vector that starts with a hash symbol (
#) followed by three or six hexadecimal digits, which can range from0toF. The values are not case sensitive. Therefore, the color codes"#FF8800","#ff8800","#F80", and"#f80"are equivalent.
Alternatively, you can specify some common colors by name. This table lists the named color options, the equivalent RGB triplets, and the hexadecimal color codes.
| Color Name | Short Name | RGB Triplet | Hexadecimal Color Code | Appearance |
|---|---|---|---|---|
"red" | "r" | [1 0 0] | "#FF0000" |
|
"green" | "g" | [0 1 0] | "#00FF00" |
|
"blue" | "b" | [0 0 1] | "#0000FF" |
|
"cyan"
| "c" | [0 1 1] | "#00FFFF" |
|
"magenta" | "m" | [1 0 1] | "#FF00FF" |
|
"yellow" | "y" | [1 1 0] | "#FFFF00" |
|
"black" | "k" | [0 0 0] | "#000000" |
|
"white" | "w" | [1 1 1] | "#FFFFFF" |
|
"none" | Not applicable | Not applicable | Not applicable | No color |
This table lists the default color palettes for plots in the light and dark themes.
| Palette | Palette Colors |
|---|---|
Before R2025a: Most plots use these colors by default. |
|
|
|
You can get the RGB triplets and hexadecimal color codes for these palettes using the orderedcolors and rgb2hex functions. For example, get the RGB triplets for the "gem" palette and convert them to hexadecimal color codes.
RGB = orderedcolors("gem");
H = rgb2hex(RGB);Before R2023b: Get the RGB triplets using RGB =
get(groot,"FactoryAxesColorOrder").
Before R2024a: Get the hexadecimal color codes using H =
compose("#%02X%02X%02X",round(RGB*255)).
Marker fill color, specified as "auto", an RGB triplet, a hexadecimal
color code, a color name, or a short name. The "auto" option uses the
same color as the Color property of the parent axes. If you specify
"auto" and the axes plot box is invisible, the marker fill color is
the color of the figure.
For a custom color, specify an RGB triplet or a hexadecimal color code.
An RGB triplet is a three-element row vector whose elements specify the intensities of the red, green, and blue components of the color. The intensities must be in the range
[0,1], for example,[0.4 0.6 0.7].A hexadecimal color code is a string scalar or character vector that starts with a hash symbol (
#) followed by three or six hexadecimal digits, which can range from0toF. The values are not case sensitive. Therefore, the color codes"#FF8800","#ff8800","#F80", and"#f80"are equivalent.
Alternatively, you can specify some common colors by name. This table lists the named color options, the equivalent RGB triplets, and the hexadecimal color codes.
| Color Name | Short Name | RGB Triplet | Hexadecimal Color Code | Appearance |
|---|---|---|---|---|
"red" | "r" | [1 0 0] | "#FF0000" |
|
"green" | "g" | [0 1 0] | "#00FF00" |
|
"blue" | "b" | [0 0 1] | "#0000FF" |
|
"cyan"
| "c" | [0 1 1] | "#00FFFF" |
|
"magenta" | "m" | [1 0 1] | "#FF00FF" |
|
"yellow" | "y" | [1 1 0] | "#FFFF00" |
|
"black" | "k" | [0 0 0] | "#000000" |
|
"white" | "w" | [1 1 1] | "#FFFFFF" |
|
"none" | Not applicable | Not applicable | Not applicable | No color |
This table lists the default color palettes for plots in the light and dark themes.
| Palette | Palette Colors |
|---|---|
Before R2025a: Most plots use these colors by default. |
|
|
|
You can get the RGB triplets and hexadecimal color codes for these palettes using the orderedcolors and rgb2hex functions. For example, get the RGB triplets for the "gem" palette and convert them to hexadecimal color codes.
RGB = orderedcolors("gem");
H = rgb2hex(RGB);Before R2023b: Get the RGB triplets using RGB =
get(groot,"FactoryAxesColorOrder").
Before R2024a: Get the hexadecimal color codes using H =
compose("#%02X%02X%02X",round(RGB*255)).
Data
Vector lengths in x-direction, specified as a vector
or a matrix. The UData, VData, and
WData properties together specify the components of
the vectors displayed as arrows in the quiver chart.
Example: 1:10
Variable linked to UData, specified as a character
vector or string containing a MATLAB workspace variable name. MATLAB evaluates the variable in the base workspace to generate the
UData.
By default, there is no linked variable so the value is an empty character
vector, ''. If you link a variable, MATLAB does not update the UData values
immediately. To force an update of the data values, use the refreshdata
function.
Note
If you change one data source property to a variable that contains data of a different dimension, you might cause the function to generate a warning and not render the graph until you have changed all data source properties to appropriate values.
Vector lengths in y-direction, specified as a vector
or a matrix. The UData, VData, and
WData properties together specify the components of
the vectors displayed as arrows in the quiver chart.
Example: 1:10
Variable linked to VData, specified as a character
vector or string containing a MATLAB workspace variable name. MATLAB evaluates the variable in the base workspace to generate the
VData.
By default, there is no linked variable so the value is an character
vector, ''. If you link a variable, MATLAB does not update the VData values
immediately. To force an update of the data values, use the refreshdata
function.
Note
If you change one data source property to a variable that contains data of a different dimension, you might cause the function to generate a warning and not render the graph until you have changed all data source properties to appropriate values.
Vector lengths in z-direction, specified as a vector
or a matrix. The UData, VData, and
WData properties together specify the components of
the vectors displayed as arrows in the quiver chart. For 2-D quiver charts,
WData is an empty array.
Example: 1:10
Variable linked to WData, specified as a character
vector or string containing a MATLAB workspace variable name. MATLAB evaluates the variable in the base workspace to generate the
WData.
By default, there is no linked variable so the value is an empty character
vector, ''. If you link a variable, MATLAB does not update the WData values
immediately. To force an update of the data values, use the refreshdata
function.
Note
If you change one data source property to a variable that contains data of a different dimension, you might cause the function to generate a warning and not render the graph until you have changed all data source properties to appropriate values.
x-coordinates, specified as a vector or matrix. The
input argument X to the quiver
function determines the x-coordinates. If you do not
specify X, then quiver uses the
indices of UData as the
x-coordinates. XData must be equal
in size to YData.
Setting this property sets the associated mode property to manual mode.
Example: 1:10
Selection mode for XData, specified as one of these
values:
'auto'— Automatically select the values.'manual'— Use manually specified values. To specify the values, set theXDataproperty or use the input argumentXto the function.
Variable linked to XData, specified as a character vector or string
containing a MATLAB workspace variable name. MATLAB evaluates the variable in the base workspace to generate the
XData.
By default, there is no linked variable so the value is an empty
character vector, ''. If you link a variable, then MATLAB does
not update the XData values immediately. To force
an update of the data values, use the refreshdata function.
Note
If you change one data source property to a variable that contains data of a different dimension, you might cause the function to generate a warning and not render the graph until you have changed all data source properties to appropriate values.
Example: 'x'
y-coordinates, specified as a vector or matrix. The
input argument Y to the quiver
function determines the y-coordinates. If you do not
specify Y, then quiver uses the
indices of VData as the
y-coordinates. YData must be equal
in size to XData.
Setting this property sets the associated mode property to manual mode.
Example: 1:10
Selection mode for YData, specified as one of these
values:
'auto'— Automatically select the values.'manual'— Use manually specified values. To specify the values, set theYDataproperty or use the input argumentYto the function.
Variable linked to YData, specified as a character vector or string
containing a MATLAB workspace variable name. MATLAB evaluates the variable in the base workspace to generate the
YData.
By default, there is no linked variable so the value is an empty
character vector, ''. If you link a variable, then MATLAB does
not update the YData values immediately. To force
an update of the data values, use the refreshdata function.
Note
If you change one data source property to a variable that contains data of a different dimension, you might cause the function to generate a warning and not render the graph until you have changed all data source properties to appropriate values.
Example: 'y'
z-coordinates, specified as a vector or matrix. The
input argument Z to the quiver3
function determines the z-coordinates. For 2-D quiver
charts, ZData is an empty array. For 3-D quiver charts,
ZData must be equal in size to
XData and YData.
Example: 1:10
Variable linked to ZData, specified as a character vector or string
containing a MATLAB workspace variable name. MATLAB evaluates the variable in the base workspace to generate the
ZData.
By default, there is no linked variable so the value is an empty
character vector, ''. If you link a variable, then MATLAB does
not update the ZData values immediately. To force
an update of the data values, use the refreshdata function.
Note
If you change one data source property to a variable that contains data of a different dimension, you might cause the function to generate a warning and not render the graph until you have changed all data source properties to appropriate values.
Example: 'z'
Legend
Legend label, specified as a character vector or string scalar. The legend does not
display until you call the legend command. If you do not specify
the text, then legend sets the label using the form
'dataN'.
Include the object in the legend, specified as an Annotation
object. Set the underlying IconDisplayStyle property of the
Annotation object to one of these values:
"on"— Include the object in the legend (default)."off"— Do not include the object in the legend.
For example, to exclude the Quiver object named
obj from the legend, set the IconDisplayStyle
property to "off".
obj.Annotation.LegendInformation.IconDisplayStyle = "off";
Alternatively, you can control the items in a legend using the legend function. Specify the first input argument as a vector of the
graphics objects to include. If you do not specify an existing graphics object in the
first input argument, then it does not appear in the legend. However, graphics objects
added to the axes after the legend is created do appear in the legend. Consider creating
the legend after creating all the plots to avoid extra items.
Interactivity
State of visibility, specified as "on" or "off", or as
numeric or logical 1 (true) or
0 (false). A value of "on"
is equivalent to true, and "off" is equivalent to
false. Thus, you can use the value of this property as a logical
value. The value is stored as an on/off logical value of type matlab.lang.OnOffSwitchState.
"on"— Display the object."off"— Hide the object without deleting it. You still can access the properties of an invisible object.
Data tip content, specified as a DataTipTemplate object. You can
control the content that appears in a data tip by modifying the properties of the
underlying DataTipTemplate object. For a list of properties, see
DataTipTemplate Properties.
For an example of modifying data tips, see Create Custom Data Tips.
Note
The DataTipTemplate object is not returned by
findobj or findall, and it is not
copied by copyobj.
Context menu, specified as a ContextMenu object. Use this property
to display a context menu when you right-click the object. Create the context menu using
the uicontextmenu function.
Note
If the PickableParts property is set to
'none' or if the HitTest property is set
to 'off', then the context menu does not appear.
Selection state, specified as 'on' or 'off', or as
numeric or logical 1 (true) or
0 (false). A value of 'on'
is equivalent to true, and 'off' is equivalent to
false. Thus, you can use the value of this property as a logical
value. The value is stored as an on/off logical value of type matlab.lang.OnOffSwitchState.
'on'— Selected. If you click the object when in plot edit mode, then MATLAB sets itsSelectedproperty to'on'. If theSelectionHighlightproperty also is set to'on', then MATLAB displays selection handles around the object.'off'— Not selected.
Display of selection handles when selected, specified as 'on' or
'off', or as numeric or logical 1
(true) or 0 (false). A
value of 'on' is equivalent to true, and
'off' is equivalent to false. Thus, you can
use the value of this property as a logical value. The value is stored as an on/off
logical value of type matlab.lang.OnOffSwitchState.
'on'— Display selection handles when theSelectedproperty is set to'on'.'off'— Never display selection handles, even when theSelectedproperty is set to'on'.
Clipping of the object to the axes limits, specified as 'on' or
'off', or as numeric or logical 1
(true) or 0 (false). A
value of 'on' is equivalent to true, and
'off' is equivalent to false. Thus, you can
use the value of this property as a logical value. The value is stored as an on/off
logical value of type matlab.lang.OnOffSwitchState.
A value of
'on'clips parts of the object that are outside the axes limits.A value of
'off'displays the entire object, even if parts of it appear outside the axes limits. Parts of the object might appear outside the axes limits if you create a plot, sethold on, freeze the axis scaling, and then create the object so that it is larger than the original plot.
The Clipping property of the axes that contains the object must be set to
'on'. Otherwise, this property has no effect. For more
information about the clipping behavior, see the Clipping property of the
axes.
Callbacks
Mouse-click callback, specified as one of these values:
Function handle
Cell array containing a function handle and additional arguments
Character vector that is a valid MATLAB command or function, which is evaluated in the base workspace (not recommended)
Use this property to execute code when you click the object. If you specify this property using a function handle, then MATLAB passes two arguments to the callback function when executing the callback:
Clicked object — Access properties of the clicked object from within the callback function.
Event data — Empty argument. Replace it with the tilde character (
~) in the function definition to indicate that this argument is not used.
For more information on how to use function handles to define callback functions, see Create Callbacks for Graphics Objects.
Note
If the PickableParts property is set to 'none' or
if the HitTest property is set to 'off',
then this callback does not execute.
Object creation function, specified as one of these values:
Function handle.
Cell array in which the first element is a function handle. Subsequent elements in the cell array are the arguments to pass to the callback function.
Character vector containing a valid MATLAB expression (not recommended). MATLAB evaluates this expression in the base workspace.
For more information about specifying a callback as a function handle, cell array, or character vector, see Create Callbacks for Graphics Objects.
This property specifies a callback function to execute when MATLAB creates the object. MATLAB initializes all property values before executing the CreateFcn callback. If you do not specify the CreateFcn property, then MATLAB executes a default creation function.
Setting the CreateFcn property on an existing component has no effect.
If you specify this property as a function handle or cell array, you can access the object that is being created using the first argument of the callback function. Otherwise, use the gcbo function to access the object.
Object deletion function, specified as one of these values:
Function handle.
Cell array in which the first element is a function handle. Subsequent elements in the cell array are the arguments to pass to the callback function.
Character vector containing a valid MATLAB expression (not recommended). MATLAB evaluates this expression in the base workspace.
For more information about specifying a callback as a function handle, cell array, or character vector, see Create Callbacks for Graphics Objects.
This property specifies a callback function to execute when MATLAB deletes the object. MATLAB executes the DeleteFcn callback before destroying the
properties of the object. If you do not specify the DeleteFcn
property, then MATLAB executes a default deletion function.
If you specify this property as a function handle or cell array, you can access the object that is being deleted using the first argument of the callback function. Otherwise, use the gcbo function to access the object.
Callback Execution Control
Callback interruption, specified as 'on' or 'off', or as
numeric or logical 1 (true) or
0 (false). A value of 'on'
is equivalent to true, and 'off' is equivalent to
false. Thus, you can use the value of this property as a logical
value. The value is stored as an on/off logical value of type matlab.lang.OnOffSwitchState.
This property determines if a running callback can be interrupted. There are two callback states to consider:
The running callback is the currently executing callback.
The interrupting callback is a callback that tries to interrupt the running callback.
MATLAB determines callback interruption behavior whenever it executes a command that
processes the callback queue. These commands include drawnow, figure, uifigure, getframe, waitfor, and pause.
If the running callback does not contain one of these commands, then no interruption occurs. MATLAB first finishes executing the running callback, and later executes the interrupting callback.
If the running callback does contain one of these commands, then the
Interruptible property of the object that owns the running
callback determines if the interruption occurs:
If the value of
Interruptibleis'off', then no interruption occurs. Instead, theBusyActionproperty of the object that owns the interrupting callback determines if the interrupting callback is discarded or added to the callback queue.If the value of
Interruptibleis'on', then the interruption occurs. The next time MATLAB processes the callback queue, it stops the execution of the running callback and executes the interrupting callback. After the interrupting callback completes, MATLAB then resumes executing the running callback.
Note
Callback interruption and execution behave differently in these situations:
If the interrupting callback is a
DeleteFcn,CloseRequestFcn, orSizeChangedFcncallback, then the interruption occurs regardless of theInterruptibleproperty value.If the running callback is currently executing the
waitforfunction, then the interruption occurs regardless of theInterruptibleproperty value.If the interrupting callback is owned by a
Timerobject, then the callback executes according to schedule regardless of theInterruptibleproperty value.
Callback queuing, specified as 'queue' or 'cancel'. The BusyAction property determines how MATLAB handles the execution of interrupting callbacks. There are two callback states to consider:
The running callback is the currently executing callback.
The interrupting callback is a callback that tries to interrupt the running callback.
The BusyAction property determines callback queuing behavior only
when both of these conditions are met:
Under these conditions, the BusyAction property of the
object that owns the interrupting callback determines how MATLAB handles the interrupting callback. These are possible values of the
BusyAction property:
'queue'— Puts the interrupting callback in a queue to be processed after the running callback finishes execution.'cancel'— Does not execute the interrupting callback.
Ability to capture mouse clicks, specified as one of these values:
'visible'— Capture mouse clicks when visible. TheVisibleproperty must be set to'on'and you must click a part of theQuiverobject that has a defined color. You cannot click a part that has an associated color property set to'none'. If the plot contains markers, then the entire marker is clickable if either the edge or the fill has a defined color. TheHitTestproperty determines if theQuiverobject responds to the click or if an ancestor does.'none'— Cannot capture mouse clicks. Clicking theQuiverobject passes the click to the object below it in the current view of the figure window. TheHitTestproperty of theQuiverobject has no effect.
Response to captured mouse clicks, specified as 'on' or
'off', or as numeric or logical 1
(true) or 0 (false). A
value of 'on' is equivalent to true, and 'off' is
equivalent to false. Thus, you can use the value of this property as
a logical value. The value is stored as an on/off logical value of type matlab.lang.OnOffSwitchState.
'on'— Trigger theButtonDownFcncallback of theQuiverobject. If you have defined theContextMenuproperty, then invoke the context menu.'off'— Trigger the callbacks for the nearest ancestor of theQuiverobject that meets one of these conditions:HitTestproperty is set to'on'.PickablePartsproperty is set to a value that enables the ancestor to capture mouse clicks.
Note
The PickableParts property determines if
the Quiver object can capture
mouse clicks. If it cannot, then the HitTest property
has no effect.
This property is read-only.
Deletion status, returned as an on/off logical value of type matlab.lang.OnOffSwitchState.
MATLAB sets the BeingDeleted property to
'on' when the DeleteFcn callback begins
execution. The BeingDeleted property remains set to
'on' until the component object no longer exists.
Check the value of the BeingDeleted property to verify that the object is not about to be deleted before querying or modifying it.
Parent/Child
Parent, specified as an Axes, Group,
or Transform object.
Children, returned as an empty GraphicsPlaceholder array or a
DataTip object array. Use this property to view a list of data tips
that are plotted on the chart.
You cannot add or remove children using the Children property. To add a
child to this list, set the Parent property of the
DataTip object to the chart object.
Visibility of the object handle in the Children property
of the parent, specified as one of these values:
"on"— Object handle is always visible."off"— Object handle is invisible at all times. This option is useful for preventing unintended changes by another function. SetHandleVisibilityto"off"to temporarily hide the handle during the execution of that function."callback"— Object handle is visible from within callbacks or functions invoked by callbacks, but not from within functions invoked from the command line. This option blocks access to the object at the command line, but permits callback functions to access it.
If the object is not listed in the Children property of the parent, then
functions that obtain object handles by searching the object hierarchy or querying
handle properties cannot return it. Examples of such functions include the
get, findobj, gca, gcf, gco, newplot, cla, clf, and close functions.
Hidden object handles are still valid. Set the root ShowHiddenHandles
property to "on" to list all object handles regardless of their
HandleVisibility property setting.
Identifiers
This property is read-only.
Type of graphics object, returned as 'quiver'. Use this
property to find all objects of a given type within a plotting hierarchy,
such as searching for the type using findobj.
Object identifier, specified as a character vector or string scalar. You can specify a unique Tag value to serve as an identifier for an object. When you need access to the object elsewhere in your code, you can use the findobj function to search for the object based on the Tag value.
User data, specified as any MATLAB array. For example, you can specify a scalar, vector, matrix, cell array, character array, table, or structure. Use this property to store arbitrary data on an object.
If you are working in App Designer, create public or private properties in the app to share data instead of using the UserData property. For more information, see Share Data Within App Designer Apps.
Version History
Introduced before R2006aQuery the ScaleFactor property of a quiver plot to access the value that
MATLAB uses to scale the lengths of the arrows.
Opt out of automatic color and line style selection for Quiver objects
by setting the SeriesIndex property to "none". When
you specify "none", the Quiver object has a solid
line style and a neutral color with no markers.
To enable automatic selection again, set the SeriesIndex property to a positive whole number.
Set the Alignment property of a Quiver object to control
how the arrows align with the data points.
Set the SeriesIndex property of any Quiver object to control how the objects vary in color, line style, and marker symbol. Changing the value of this property is useful when you want to match the colors, line styles, and markers of different objects in the axes.
Setting or getting UIContextMenu property is not recommended. Instead,
use the ContextMenu
property, which accepts the same type of input and behaves the same way as the
UIContextMenu property.
There are no plans to remove the UIContextMenu property, but it is no
longer listed when you call the set, get, or
properties functions on the Quiver object.
MATLAB Command
You clicked a link that corresponds to this MATLAB command:
Run the command by entering it in the MATLAB Command Window. Web browsers do not support MATLAB commands.
Seleccione un país/idioma
Seleccione un país/idioma para obtener contenido traducido, si está disponible, y ver eventos y ofertas de productos y servicios locales. Según su ubicación geográfica, recomendamos que seleccione: .
También puede seleccionar uno de estos países/idiomas:
Cómo obtener el mejor rendimiento
Seleccione China (en idioma chino o inglés) para obtener el mejor rendimiento. Los sitios web de otros países no están optimizados para ser accedidos desde su ubicación geográfica.
América
- América Latina (Español)
- Canada (English)
- United States (English)
Europa
- Belgium (English)
- Denmark (English)
- Deutschland (Deutsch)
- España (Español)
- Finland (English)
- France (Français)
- Ireland (English)
- Italia (Italiano)
- Luxembourg (English)
- Netherlands (English)
- Norway (English)
- Österreich (Deutsch)
- Portugal (English)
- Sweden (English)
- Switzerland
- United Kingdom (English)




