minjerkpolytraj
Sintaxis
Descripción
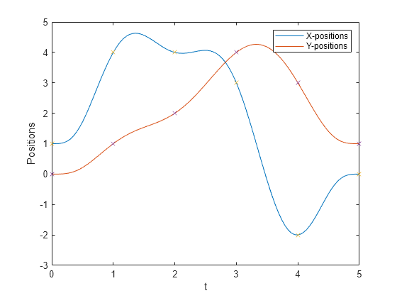
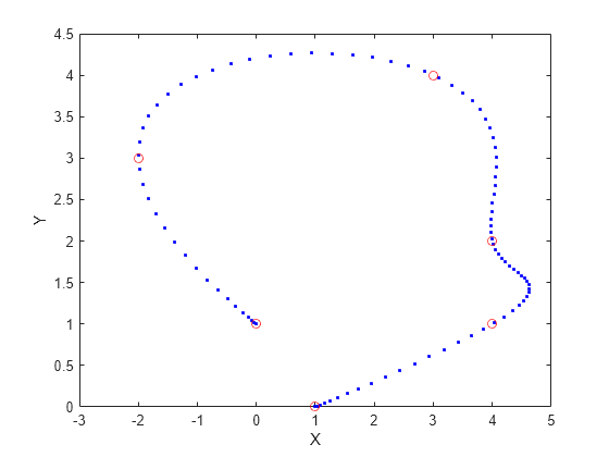
[ genera una trayectoria polinómica con jerk mínimo que alcanza un determinado conjunto de waypoints de entrada con los puntos de tiempo correspondientes. La función devuelve posiciones, velocidades, aceleraciones y jerks en el número de muestras q,qd,qdd,qddd,pp,tPoints,tSamples] = minjerkpolytraj(waypoints,timePoints,numSamples)numSamples dado. También devuelve la forma polinómica por tramos pp de la trayectoria polinómica con relación al tiempo, así como los puntos de tiempo tPoints y los tiempos de muestreo tSamples.
[ especifica opciones mediante uno o más argumentos de par nombre-valor, además de los argumentos de entrada de la sintaxis anterior. Por ejemplo, q,qd,qdd,qddd,pp,tPoints,tSamples] = minjerkpolytraj(___,Name=Value )minjerkpolytraj(waypoints,timePoints,numSamples,VelocityBoundaryCondition=[1 0 -1 -1; 1 1 1 -1]) genera una trayectoria bidimensional con jerk mínimo y especifica las condiciones límite de velocidad en cada dimensión para cada waypoint.
[ optimiza una combinación de jerk y coste total del tiempo del segmento. En este caso, la función trata q,qd,qdd,qddd,pp,tPoints,tSamples] = minjerkpolytraj(___,TimeAllocation = true)timePoints como una estimación inicial del tiempo invertido en los waypoints.
Ejemplos
Argumentos de entrada
Argumentos de par nombre-valor
Argumentos de salida
Referencias
[1] Bry, Adam, Charles Richter, Abraham Bachrach, and Nicholas Roy. “Aggressive Flight of Fixed-Wing and Quadrotor Aircraft in Dense Indoor Environments.” The International Journal of Robotics Research, 34, no. 7 (June 2015): 969–1002.
[2] Richter, Charles, Adam Bry, and Nicholas Roy. “Polynomial Trajectory Planning for Aggressive Quadrotor Flight in Dense Indoor Environments." Paper presented at the International Symposium of Robotics Research (ISRR 2013), 2013.
Capacidades ampliadas
Historial de versiones
Introducido en R2021b

