Distribución gamma
Visión general
La distribución gamma es una familia de curvas de dos parámetros. La distribución gamma modela sumas de variables aleatorias distribuidas exponencialmente y generaliza las distribuciones chi-cuadrado y las exponenciales.
Statistics and Machine Learning Toolbox™ ofrece distintas formas de trabajar con la distribución gamma.
Cree un objeto de distribución de probabilidad
GammaDistributionajustando una distribución de probabilidad a datos de muestra (fitdist) o especificando valores de parámetros (makedist). Después, utilice las funciones del objeto para evaluar la distribución, generar números aleatorios, etc.Trabaje con la distribución gamma de forma interactiva utilizando la app Distribution Fitter. Puede exportar un objeto de la app y utilizar las funciones del objeto.
Utilice funciones específicas de la distribución (
gamcdf,gampdf,gaminv,gamlike,gamstat,gamfit,gamrnd,randg) con parámetros de distribución especificados. Las funciones específicas de la distribución pueden aceptar parámetros de varias distribuciones gamma.Utilice funciones de distribución genéricas (
cdf,icdf,pdf,random) con un nombre de distribución específico ('Gamma') y parámetros.
Parámetros
La distribución gamma utiliza los siguientes parámetros.
| Parámetro | Descripción | Soporte |
|---|---|---|
a | Forma | a > 0 |
b | Escala | b > 0 |
La distribución gamma estándar tiene escala unitaria.
La suma de dos variables gamma aleatorias con los parámetros de forma a1 y a2, ambos con un parámetro de escala b, es una variable gamma aleatoria con el parámetro de forma a = a1 + a2 y el parámetro de escala b.
Estimación de parámetros
La función de verosimilitud es la función de densidad de probabilidad (pdf) vista como una función de los parámetros. Las estimaciones de máxima verosimilitud (MLE) son las estimaciones de parámetros que maximizan la función de probabilidad para los valores fijos de x.
Los estimadores de máxima verosimilitud de a y b para la distribución gamma son las soluciones a las ecuaciones simultáneas
, donde es la media de la muestra x1, x2, …, xn, y Ψ es la función digamma psi.
Para ajustar la distribución gamma a los datos y encontrar las estimaciones de parámetros, utilice gamfit, fitdist o mle. A diferencia de gamfit y mle que devuelven estimaciones de parámetros, fitdist devuelve el objeto de distribución de probabilidad ajustado GammaDistribution. Las propiedades del objeto a y b almacenan las estimaciones del parámetro.
Para ver un ejemplo, consulte Ajustar una distribución gamma a los datos.
Función de densidad de probabilidad
La pdf de la distribución gamma es
donde Γ( · ) es la función gamma.
Para ver un ejemplo, consulte Calcular la pdf de una distribución gamma.
Función de distribución acumulativa
La función de distribución acumulativa (cdf) de la distribución gamma es
El resultado p es la probabilidad de que una sola observación de una distribución gamma con parámetros a y b esté en el intervalo [0 x].
Para ver un ejemplo, consulte Calcular la cdf de una distribución gamma.
La cdf gamma está relacionada con la función gamma incompleta gammainc por
Función de distribución acumulativa inversa
La función de distribución acumulativa inversa (icdf) de la distribución gamma en términos de la cdf gamma es
donde
El resultado x es el valor tal que una observación de una distribución gamma con parámetros a y b esté en el intervalo [0 x] con probabilidad p.
La ecuación integral anterior no tiene una solución analítica conocida. gaminv utiliza un enfoque iterativo (método de Newton) para converger hacia la solución.
Estadística descriptiva
La media de la distribución gamma es ab.
La varianza de la distribución gamma es ab2.
Ejemplos
Ajustar una distribución gamma a los datos
Genere una muestra de 100 números aleatorios gamma con forma 3 y escala 5.
x = gamrnd(3,5,100,1);
Ajuste una distribución gamma usando fitdist.
pd = fitdist(x,'gamma')pd =
GammaDistribution
Gamma distribution
a = 2.7783 [2.1374, 3.61137]
b = 5.73438 [4.30198, 7.64372]
fitdist devuelve un objeto GammaDistribution. Los intervalos que aparecen junto a las estimaciones de los parámetros son los intervalos de confianza del 95% para los parámetros de la distribución.
Estime los parámetros a y b usando las funciones de distribución.
[muhat,muci] = gamfit(x) % Distribution specific functionmuhat = 1×2
2.7783 5.7344
muci = 2×2
2.1374 4.3020
3.6114 7.6437
[muhat2,muci2] = mle(x,'distribution','gamma') % Generic function
muhat2 = 1×2
2.7783 5.7344
muci2 = 2×2
2.1374 4.3020
3.6114 7.6437
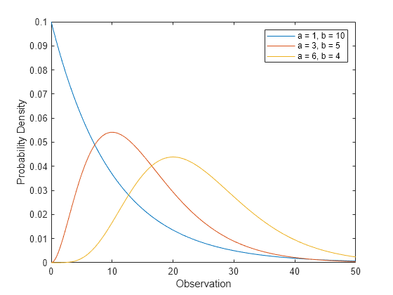
Calcular la pdf de una distribución gamma
Calcule las pdf de la distribución gamma con varios parámetros de forma y escala.
x = 0:0.1:50; y1 = gampdf(x,1,10); y2 = gampdf(x,3,5); y3 = gampdf(x,6,4);
Represente las pdf.
figure; plot(x,y1) hold on plot(x,y2) plot(x,y3) hold off xlabel('Observation') ylabel('Probability Density') legend('a = 1, b = 10','a = 3, b = 5','a = 6, b = 4')

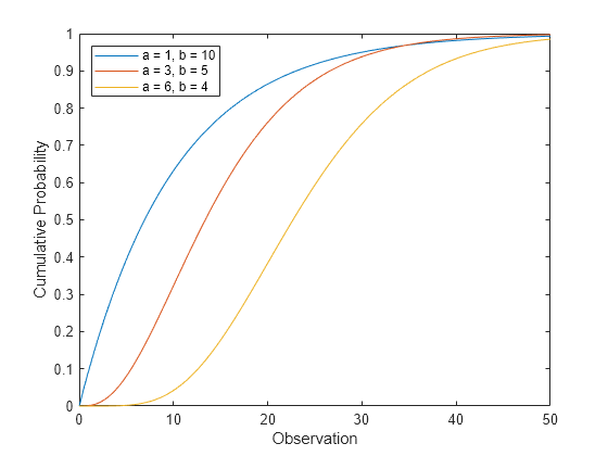
Calcular la cdf de una distribución gamma
Calcule las cdf de la distribución gamma con varios parámetros de forma y escala.
x = 0:0.1:50; y1 = gamcdf(x,1,10); y2 = gamcdf(x,3,5); y3 = gamcdf(x,6,4);
Represente las cdf.
figure; plot(x,y1) hold on plot(x,y2) plot(x,y3) hold off xlabel('Observation') ylabel('Cumulative Probability') legend('a = 1, b = 10','a = 3, b = 5','a = 6, b = 4',"Location","northwest")

Comparar las pdf de distribución normal y gamma
La distribución tiene el parámetro de forma y el parámetro de ampliación . Para un a grande, , la distribución gamma se aproxima estrechamente a la distribución normal con la media y la varianza .
Calcule la pdf de una distribución gamma con los parámetros a = 100 y b = 5.
a = 100; b = 5; x = 250:750; y_gam = gampdf(x,a,b);
A modo de comparación, calcule la media, la desviación estándar y la pdf de la distribución normal a la que se aproxima gamma.
mu = a*b
mu = 500
sigma = sqrt(a*b^2)
sigma = 50
y_norm = normpdf(x,mu,sigma);
Represente las pdf de la distribución gamma y la distribución normal en la misma figura.
plot(x,y_gam,'-',x,y_norm,'-.') title('Gamma and Normal pdfs') xlabel('Observation') ylabel('Probability Density') legend('Gamma Distribution','Normal Distribution')

La pdf de la distribución normal se aproxima a la pdf de la distribución gamma.
Distribuciones relacionadas
Beta Distribution — La distribución beta es una distribución continua de dos parámetros que tiene los parámetros a (primer parámetro de forma) y b (segundo parámetro de forma). Si X1 y X2 tienen distribuciones gamma estándar con parámetros de forma a1 y a2, respectivamente, entonces tiene una distribución beta con parámetros de forma a1 y a2.
Distribución chi-cuadrado — La distribución chi-cuadrado es una distribución continua de un parámetro que tiene el parámetro ν (grados de libertad). La distribución chi-cuadrado es igual a la distribución gamma con 2a = ν y b = 2.
Exponential Distribution — La distribución exponencial es una distribución continua de un parámetro que tiene el parámetro μ (media). La distribución exponencial es igual a la distribución gamma con a = 1 y b = μ. La suma de las variables k aleatorias distribuidas exponencialmente con la media μ es la distribución gamma con los parámetros a = k y μ = b.
Distribución de Nakagami — La distribución Nakagami es una distribución continua de dos parámetros que tiene un parámetro de forma µ y un parámetro de escala ω. Si x tiene una distribución Nakagami, entonces x2 tiene una distribución gamma con a = μ y ab = ω.
Distribución normal — La distribución normal es una distribución continua de dos parámetros que tiene los parámetros μ (media) y σ (desviación estándar). Cuando a es grande, la distribución gamma se aproxima mucho a una distribución normal con μ = ab y σ2 = ab2. Para ver un ejemplo, consulte Comparar las pdf de distribución normal y gamma.
Referencias
[1] Abramowitz, Milton, and Irene A. Stegun, eds. Handbook of Mathematical Functions: With Formulas, Graphs, and Mathematical Tables. 9. Dover print.; [Nachdr. der Ausg. von 1972]. Dover Books on Mathematics. New York, NY: Dover Publ, 2013.
[2] Evans, Merran, Nicholas Hastings, and Brian Peacock. Statistical Distributions. 2nd ed. New York: J. Wiley, 1993.
[3] Hahn, Gerald J., and Samuel S. Shapiro. Statistical Models in Engineering. Wiley Classics Library. New York: Wiley, 1994.
[4] Lawless, Jerald F. Statistical Models and Methods for Lifetime Data. 2nd ed. Wiley Series in Probability and Statistics. Hoboken, N.J: Wiley-Interscience, 2003.
[5] Meeker, William Q., and Luis A. Escobar. Statistical Methods for Reliability Data. Wiley Series in Probability and Statistics. Applied Probability and Statistics Section. New York: Wiley, 1998.
[6] Marsaglia, George, and Wai Wan Tsang. “A Simple Method for Generating Gamma Variables.” ACM Transactions on Mathematical Software 26, no. 3 (September 1, 2000): 363–72. https://doi.org/10.1007/978-1-4613-8643-8.
Consulte también
GammaDistribution | gamcdf | gampdf | gaminv | gamlike | gamstat | gamfit | gamrnd | randg | makedist | fitdist